寒假期间,Betway·必威(西汉姆联)“育星领航”实践团队为推进航天科普教育,弘扬中国航天精神,面向河北、山西、福建、四川、江苏、云南共6个省区、10余所学校学生开展航天科普公益冬令营活动,已开展航天科普特色课程40余节,服务学生数超3000人。

1 课程内容

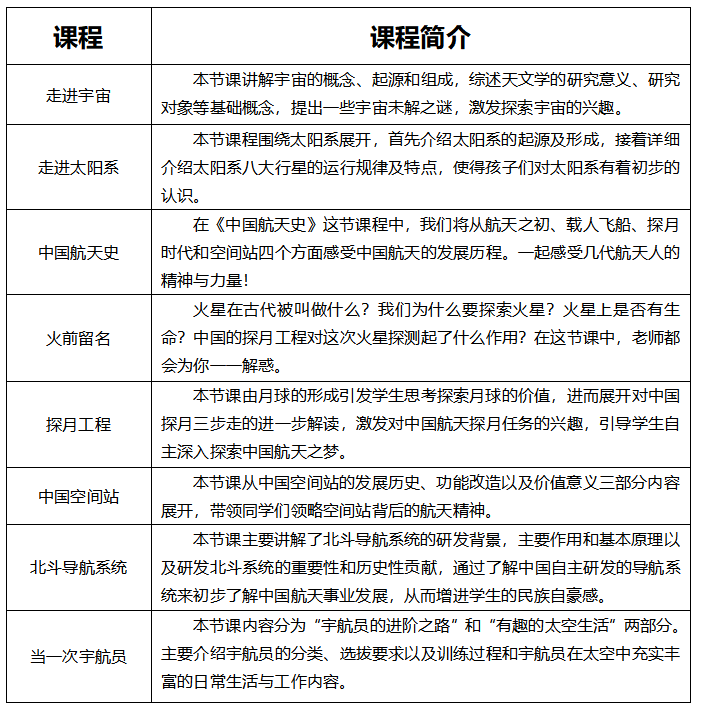
通过八节航天科普课程,我们简单介绍了自己所生存的宇宙,学习了基础天文知识,带孩子们探索最为熟悉的太阳系,为他们补充以前所未知或模糊的相关知识。同时我们为孩子们讲述中国航天的发展历程,让他们对我国航天事业基础的背景有所了解。我们也一起学习中国的探火与探月工程,带大家见证祖国一步一步变得强大;更是一同遨游中国空间站、参观北斗导航系统,课堂上的表现让我们知道孩子们对此兴奋不已。在课程最后,我们学习宇航员的相关知识,让孩子们好似真的当了一次宇航员。





2 学生感悟
通过这次长达8天的航天课程,让我对航天有了充分的了解,让我对航天产生了浓厚的兴趣,同时也让我感受到了中国航天的前途无量。在这之前,我们了解航天的机会不多,只能从电影、动画片、书中感受航天的乐趣,这次的航天课程也可谓是雪中送炭,令人回味无穷。最后我想说,弘扬航天精神,拥抱星辰大海。
——石家庄友谊大街小学 石君瑶
自古以来,无数人仰望星空,希望自己能抚摸月亮,零距离与星星对话。但没有几个国家能够实现这一梦想。就在很多人都在做这一美梦时,中国的航天事业已经发生了翻天覆地的改变,我们亲爱的祖国依靠自己的力量初步实现了太空梦。通过老师们细致的讲解,我们新时代的青少年们又对太空有了深入的了解,对太空这一未知世界也更加向往。1993年的银河号事件激起无数航天人的斗志,令我们至今难忘!所以我们新时代的青少年应该担负起中国新一代的航天事业。谢谢老师们在这几天为我们讲解的航天课程,育星领航的航天课程激发了我们对外太空的探索兴趣,我非常喜欢老师们的课程。感谢老师们的辛勤指导与付出,谢谢您们!
——石家庄友谊大街小学 李嘉艺
本次航天知识拓展与学习让我深刻的领悟了宇宙的深奥,让人无法捉摸,同时也拓展了我对宇宙的相关认识,知道了星球的构造与差异,也了解到了人类对于航天的不懈努力,与我国在航天上的日益强大,我非常开心能够有这样一次机会让我有了新体会,同时,也激发了我的好奇心,想更深入地探索宇宙的奥秘,探寻地外生命的存在。
——达州市高级中学 潘梦男
课程结束后我们为在本次过程中表现优异的同学颁发航天新星荣誉证书和结营证书,通过八节系列课程的学习,同学们收获的不仅仅是对宇宙知识的了解,更是对中国航天事业发展的振奋与自豪。当孩子们抬头仰望天空时,无垠的星海将会成为未来所畅享的空间,填满内心对遨游宇宙的幻想。


3 实践感悟

在2022年的年末,我参与了育星领航寒假实践,并且作为河北方面的讲师开展了一节航天科普课程。航天科普一直以来作为Betway·必威(西汉姆联)青年志愿者协会的特色项目,随着开展经验的丰富,项目组织的完善,育星领航这一项目也取得了越来越大的社会效益。作为一个参与三年实践的航天科普人,从负责人到组织者,而今再次回到课堂上作为讲师,又是完全不同的一种体验。课堂上孩子们以稚嫩口吻提出的问题,对于课堂知识富有创造力的思考都给我留下了深刻的印象,也切切实实感受到我们开展项目的意义所在。对于一些地区,航天知识对于孩子们就像天上的星辰,可望而不可及,而我们所做的就是打破地域时空限制,构建起桥梁,撑起孩子们探索星辰大海。在课程结束后,与孩子们的交流中,看到孩子们提出的独特思考,对于已经步入大学的我们也是别有感触,我们更确定我们所做的一切是值得的。
——152010137张高裕

当讲师,是一件造福他人,同时实现自身价值所在的事情。能给喜欢航天知识的孩子们讲课,我很开心,也很荣幸。在经历了两次试讲与讲课之后,我也感悟良多。
从第一次试讲时没有互动,生硬照搬PPT的状态,到最后上课时,自己也觉得很充实饱满的一节课。期间经历的不仅仅是对内容的熟悉与充实,真正引起改变的是自身状态的打磨,“他们爱听什么?”“我该怎么面对网上授课的形式?”设身处地之后,才能得到更好的答案。除此以外,在讲稿中同样存在着我理解模糊甚至陌生的词汇。搜索与补充的同时,也是自身提升的过程。
如果说石家庄小学的课程让我熟悉了讲师该干什么,坚定了信心。那么第二节课,让我更加的印象深刻。因为第二节课的时间是元旦,一个大家忙着辞旧迎新的时间。有那么多的孩子依旧如约而至。我还记得,几年前我初高中时,从未听说过这类专业性较强的科普课程;而如今我亲身参与其中。
就像立方星的出现让更多人能够参与到航天事业中来;桌面教学卫星,科普课程的出现,也让更多的孩子在更小的年纪,就认识到了航天事业,就对它有了了解与兴趣。我们越来越加大对顶端人才的培养,但是同时也在让更多人接触参与。学生有所收获,我亦受益良多。能够在课余时间投身一项有意义的事情,也是第一次参与社会实践,这会是我长久铭记的回忆。
——152230209吴昊阳
4 总结展望

在课程中,航天学子化身科普讲师,立足于自身专业优势,用精致丰富的课件,通俗风趣的语言向孩子们讲述航天故事、航天科技、航天事业,孩子们在课堂上积极回答问题,课后主动与讲师探讨航天知识,团队也得到了校方、家长以及地方媒体的认可。在未来,实践团队将继续通过线上线下相结合的方式,为广大中小学生及家长,科普航天知识,传递航天梦想,在孩子们的心中播下“航天报国”的种子。
江苏省南京市江宁区将军大道29号
bw·西汉姆联将军路校区Betway·必威(西汉姆联)
邮政编码:211106